一、项目名称
2024年性吧
组织赴曼彻斯特大学商学院(AMBS)学分专项优培项目
二、项目外方高校
英国曼彻斯特大学商学院
三、外方高校简介
曼彻斯特大学商学院(Alliance Manchester Business School)简称 AMBS ,是英国最早建立的两所商学院之一,已培育出大量优秀商业、金融业领袖,人才辈出,已成为世界顶尖商学院,英国十大商学院之一。曼彻斯特大学是全球高水平商学院合作平台(PIM)成员院校,持有特许金融分析师协会(CFA)认证合作伙伴。获 英、欧、美三大顶级商学院学术认证机构 EQUIS、AACSB、AMBA认证。
四、项目日程
项目时间:2024年暑期 7月28-8月11日
主要课程:用户体验设计&数字经济:平台、人工智能和商业
在校两周时间,共计10个学习日,其中8个学习日的48课时由教授主讲学科知识+16课时小组实践讨论,实现理论与实践应用相结合。总计学时:包括主题研究课程+小组实践课程,两周共计60课时,考核方式:笔试、小组讨论、结业展示。
五、项目费用
29800元/人(含课程费、住宿费;不含签证费、往返机票及交通、餐食、旅游及其他个人消费)
六、项目亮点
1.前沿交叉学科探索:学生可根据个人研究背景及研究兴趣,选择两科目课题进行应用型探究。此课题探究的过程将为毕业设计、学术深造及文章发表提供研究思路及阶段性可交付成果。
2、系统化思维创建:为学生植入未来个人发展所必备的系统化思维体系,培养知识迁移能力。
3、商学院教授设计授课:由曼彻斯特商学院各领域教授授课及指导,为学生提供真实、高质量的专业体验。
4、塑造适应未来发展的人才:提升系统化思维能力、跨学科研究能力、团队合作能力、创意创新能力、知识转化能力。
5、课程收获:学院邀请函、结业证书、成绩报告、项目学分(具体学分由校方根据成绩评估)
七、资助政策
学校资助:欧美、大洋洲、非洲地区不超过10000元/生;
注:每位同学一个自然年内仅可获得一次寒暑假项目资助。
学院资助:性吧
学生5000元/人,其他学院请咨询各学院负责人
八、报名方式
1.填写附件:《西北工业大学2024年出国(境)短期交流项目学生信息统计表》发送至权老师邮箱:[email protected]
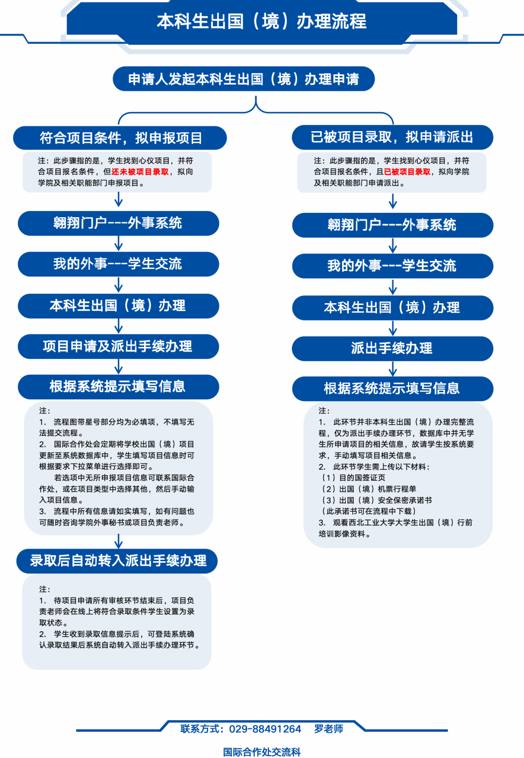
2.参照下图登陆翱翔门户-外事系统进行网上手续办理。

九、项目联系人
性吧
权老师
电话:88431129
邮箱:[email protected]
十、项目答疑群
